自2020年12月,公共管理与人文地理学院党委与望麓社区党支部开展区域化党建工作以来,根据社区居民的实际需求,本着学史力行、想人民群众之所想,急人民群众之所急的原则,充分地运用了产教融合、校企合作的企业资源,为望麓社区解决了众多实际问题,并探索形成了区域化党建特色。
一、做法与特色
1、学院党委与望麓社区党支部开展区域化党建工作以来,充分地运用了产教融合、校企合作资源,探索形成了区域化党建特色;
2、构建“政校主导、企业联动”的区域化党建模式;
3、建立耦合式党建联建新模式,以项目制推动全方位、多层次、规范化合作。
二、成效与反响
1、借助高校与望城坡街道的区域化党建平台,联合我院优秀的合作企业开展了12次区域化党建共建活动;
2、以教职工党支部、学生党支部等为代表,已有近260余名品学兼优的大学生志愿者和42名无私奉献的教职工志愿者参与到社区志愿服务的活动当中;
3、望麓社区共计受益居民167户,376人次,提高了社区居民的幸福感和获得感;
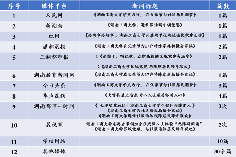
4、人民网、新湖南、潇湘晨报等10余家省级及以上媒体的广泛关注和报道30余次。
三、区域化党建被主流媒体宣传报道一览表

四、联动企业投入望麓社区党建的情况一览表

五、获评荣誉

六、“麓山公益”LOGO
